

2018年底时,法国高教署网站曾公布:“从2019年3月1日开始,已经毕业回国的留法校友在获得毕业文凭算起的4年内,可以申请为期一年不可延长申请的临时居留签证。”
2019年九月,TLScontact中智法签官方放出了申请细则重磅消息|留法校友国内办理赴法求职或创业签证的细则来啦!,当时对申请者的学历要求是
换句话说就是法国本科毕业生是不能申请的。
近日,我们在改版后的中智官网上看到了这项签证的最新信息。
其中,对申请者学历的要求已经放宽到了四年内在法国获得学士学位及以上,相对于之前的仅针对硕士毕业生的政策这次更新后对本科生更加友好,这也反应出法国对留法校友们真切的欢迎。
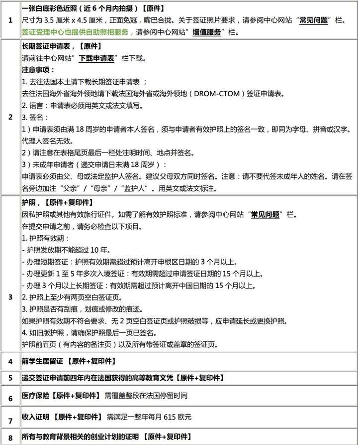
申请材料有哪些呢?
以中智法签网站公布为准
清单里的多数材料都是最基本的签证申请材料,其中留法校友们对收入证明和创业计划证明两项材料稍有疑问,经过我们与中智的确认,领事馆对收入证明的形式没有明确的要求,所以银行卡流水、标注有收入金额的工作证明等都是可被接受的;创业计划一项,如果若仅求职不创业,可书写一份说明提交。
具体申请流程是怎样的呢?
以上信息整理至中智法签官网,最新最准确的相关政策请以法国驻华领事馆、法国高教署、中智法签等机构的官方信息为准。
联系地址:重庆市渝北区山顶道国宾城11栋28-11
联系电话:023-67476305
Copyright © 2009-2020,www.franplus.cn,All rights reserved 版权所有 渝ICP备19004522号 渝公网安备50011202504436号