

网络作为报纸、广播、电视之后出现的第四媒体,改变着信息存储、传递和加工的方式,给人类的社会生活带来重大变革。从在线订餐、在线购物,到在线教学、在线办公,网络时代的发达科技让我们即使在足不出户的特殊时期,也能继续我们的日常生活。
据统计,全球平均每20秒钟就发生一起Internet计算机侵入事件。在去年发布的《2019年中国网络安全发展白皮书》也显示,数据泄露认为发生最为频繁的安全事件,安全漏洞数量和严重性创下历史新高。
网络安全与我们息息相关。
网络安全专业人才也成为了互联网时代最热门且必不可少的。据悉,当前全球有350万个网络安全相关岗位待填补。其中,我国网络安全防御人才储备尤为严重不足。根据2020年中国网络安全产业高峰论坛上的数据显示:2018年全行业的人才缺口是70万,2020年则激增至150万。
各项数据都表示,具备日常运维和基础服务能力的基础性网络安全人才,是企业迫切追求的对象。而你离这个专业的距离,只有一个emlyon。
emlyon里昂商学院
里昂商学院成立于1872年,是欧洲最古老的商学院之一,欧洲十大名牌商学院。也是世界上1%的同时获得三大国际认证(AACSB, EQUIS, AMBA)的商学院之一。位于法国南部旧都的里昂商学院和法国北部新都的巴黎高等商学院(HEC Paris)被称为法国商学院南北二帝。在各项榜单中,常年占据法国前五位置。
MSc in Cybersecurity and Defense Management网络安全与防御管理专业硕士项目
该项目为里昂商学院2021年秋季全新开设的项目,旨在应对各行各业(从政府到企业到非营利机构)对信息安全专业人员日益增长的需求,培养全面发展的学生,使其能够在各行业、非营利机构和政府部门担任领导角色。通过社会实践项目和课程,磨练专业技术能力、沟通和领导能力。
项目优势
在具有挑战性和战略性的领域中发展您的职业:深入学习信息安全领域专业知识,包括检测、调查和分析现有网络威胁所需的技术及管理、设计和实施安全系统所需的解决问题和批判性思维能力 。同时将获得全球最好的安全与防御专家的工作和经验方面的高级知识。
受益于真正的国际影响力:在法国里昂和上海两个校区上课,将通过欧亚两个国际大都市的研究获得更广阔的视野,植根两国文化,营造独特的双重视角,学习如何成功在在不同的业务市场工作。
满足招聘人员的实际需求:emlyon商学院与企业合作紧密,给学生提供了高质量的实习和工作机会。合作机构包括公共机构(国土安全部,国防部),国防工业集团,安全公司,数字服务公司,专业杂志和智囊团等
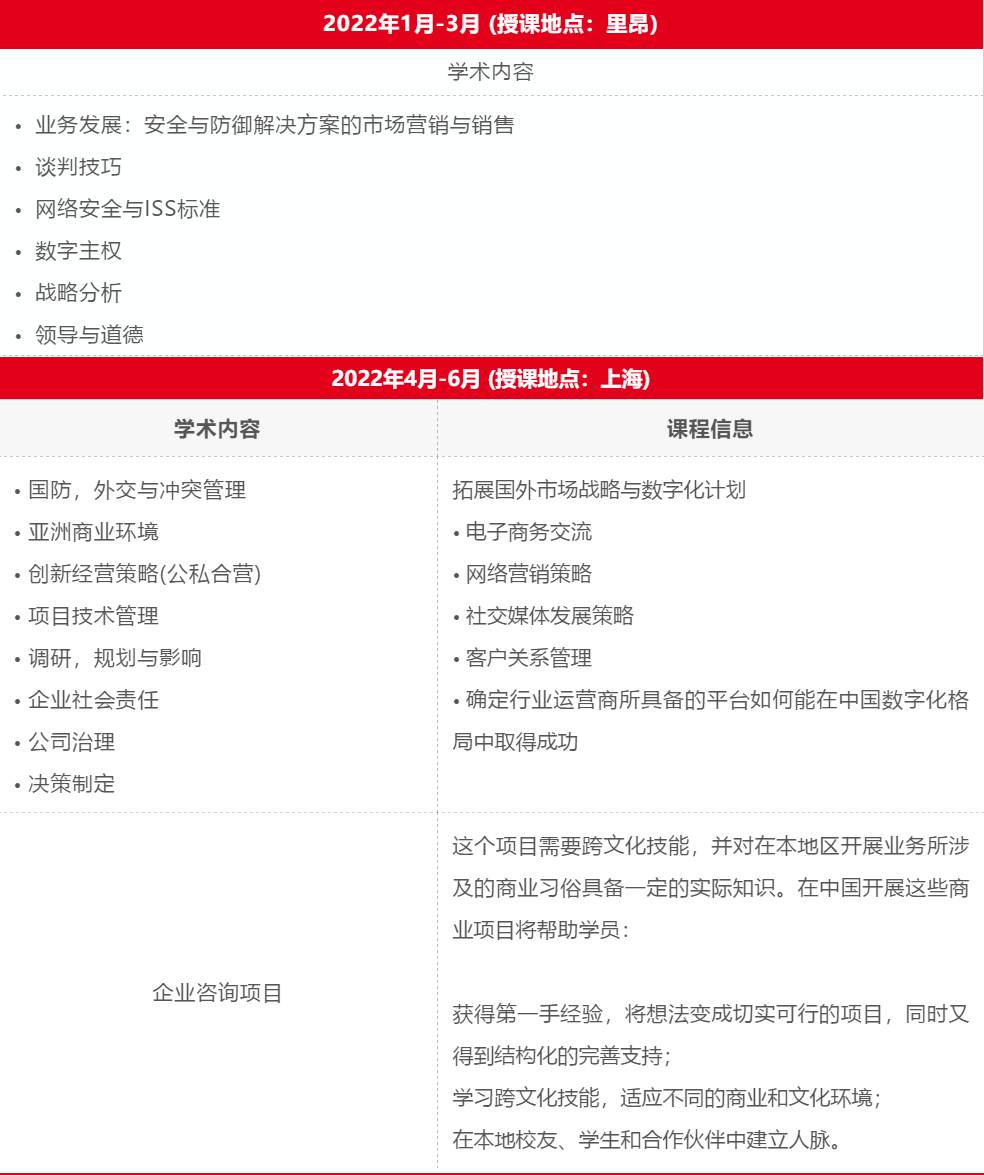
授课语言:英语学制:18个月,包含4-6个月的实习授课地点:里昂&上海学费:24,500 欧课程设置:
关于申请
申请要求:
一本大学本科毕业生
不限专业
英语成绩(托福、雅思或托业均可)
法国里昂商学院数字化评测(对于思维逻辑,分析和解决问题能力,职业规划,申请动机,英语水平等方面的综合测试)
课程培养人群为潜在的高管人士
申请费:120€申请地址:https://www.em-lyon.com申请时间:
联系地址:重庆市渝北区山顶道国宾城11栋28-11
联系电话:023-67476305
Copyright © 2009-2020,www.franplus.cn,All rights reserved 版权所有 渝ICP备19004522号 渝公网安备50011202504436号