

6月3日,中国教育部对普通高中课程方案进行了修订。
最新的普通高中课程方案中,调整了外语课程结构规划,在英语、日语、俄语基础上,增加德语、法语和西班牙语。学校可自主选择第一外语语种,并鼓励学校创造条件开设第二外语。
在本次修订中,不仅修订了语文等学科17个课程标准,同时新研制德语、法语和西班牙语3个课程标准,共计20个课程标准。
如今,法语已经是高考可选科目之一。法语列入高考为中学生们提供更广阔的选择,不但调动了学生的学习积极性,也有助于培养更多中法青年一代的友好使者。
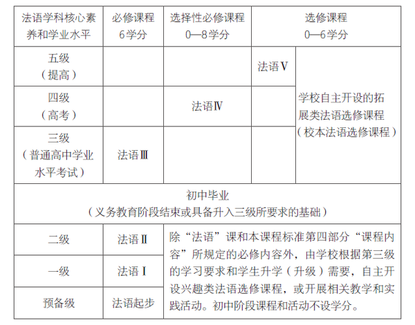
普通高中法语课程总体结构
普通高中法语课程标准2020年修订版截图
此外,本次中国普通高中课程修订方案还显示,今后,普通高中应在原来科目基础上开设劳动课程,共6个学分,为必修学分。其中志愿服务2学分,在课外时间进行,三年不少于40小时;其余4学分内容与通用技术的选择性必修内容以及校本课程内容统筹。
由于学习法语可进入外交、经贸、传媒、教育等多个领域就业,近年来中国已有约100家高校开设了法语专业。
为什么越来越多的人开始重视学习法语了呢?在经济全球化的几天,掌握多语种在职业前景上会有明显优势,法语也是很有份量的敲门砖:
单纯学习一门语言是不够的
当今社会,只会一门语言是不够的。掌握多种语言的人才在本国和国际就业市场上前景广阔。学习一门外语,可以丰富自己并打开广阔的职业视野,促进自身发展。
法语是唯一和英语并行在世界五大洲应用的语言
全世界,超过两亿人讲法语。法语是世界沟通广泛使用的语言之一。法语是在英语之后学习人数最多的一门外语,在世界上使用人数最多的语言排名第九。法语是世界上作为第二外语教授的第二大语言,仅在英语之后。
法国国家及地区国际组织集合了77个国家和政府。法国在全世界有最多的文化中心,有超过75万人在这些文化中心学习法语。
为职业发展提供优势
讲法语和英语是在法国和讲法语的国家的众多不同领域(销售业,汽车业,奢侈品业,航天业等)寻找工作的一张王牌。法国是世界上第五大贸易国,正吸引着大量的企业家,科研人员和优质外国留学生。
探索不可比拟的文化天地
法语经常被看作是一门文化的语言。学习法语的同时也是一场文化之旅,探索世界时尚,美食,艺术,建筑和科学。学习法语意味着能够用原创语言阅读法国伟大作家维克多雨果或马塞尔普鲁斯特的作品,欣赏著名诗人波德莱尔或普莱维特的诗作。还能够听懂象阿兰德龙或朱丽叶特比诺什这样著名演员的演出。还可以快乐地理解并唱着艾迪特皮亚芙或查尔斯阿兹纳弗的歌曲。
赴法学习的有利因素
会讲法语使你能够在法国著名大学(如索邦大学,皮埃尔和玛丽居里大学等)和高等学校(如法国巴黎高等商学院,理工大学,埃塞克高等商学院等)读书。这些学校通常学费较优惠。掌握法语的学生在一定条件下还能够享受法国政府的奖学金,以便在法国继续第三阶段的学习,最后获得国际承认的文凭。
游览巴黎和法国
法国是世界上接待游人最多的国家,每年有7000万人来法国旅游。以法语思维游览巴黎和法国所有地区(从温润的蓝色海岸到白雪覆盖的阿尔卑斯山峰,再到布列塔尼的原始海岸),了解法国的文化、法国人的精神、法国式的生活艺术令人感到是多么的惬意。当人们去非洲、瑞士、摩纳哥、塞舌尔群岛等地参观游览时,法语也是很实用的语言。
国际关系用语
在联合国、联合国教科文组织、北大西洋公约组织、欧盟、国际奥委会、国际红十字会,法语不仅是工作语言,还是两种官方语言之一。法语是多个国际司法机构的工作语言。对所有有志于去国际机构工作的人来说,精通法语是不可或缺的。
通向世界的窗口
法语是继英语和德语之后,在西班牙语之前的第三大互联网用语。掌握法语可以在同各大洲讲法语人士进行沟通的同时还可以用另一种视角表达对世界的看法,并受益于法语国际大媒体而信息灵通(如法国电视5台、法国24小时电视台、法国国际广播电台)。
法语是一种思辩的语言
法语是一门分析性语言,它具有思维结构,弘扬批判精神。法语是伟大哲学家(如迪卡尔、萨特、德里达)和著名科学家们(如居里夫妇、巴斯德、夏帕克)使用的语言。学生在学习法语的同时也在学习推论,学习提出不同的观点,学会这样的方法在日后的讨论或谈判中非常有用。
法语是“启蒙”的语言
法语是启蒙年代的哲学家们追求普遍理想时使用的语言,他们为人权理想在全世界的发扬光大做出了贡献。
法语学习是一个愉快的过程
法语不是一门难学的语言,与人们固有的观念恰恰相反。这是一门有一定精确度的语言,它的丰富性在于能够表达诸多细微的差别,并且经过一些课程的学习很快就可以用法语与人沟通。进入学校一年级学习后就可以掌握很多学习法语的方法。法语受到学生的钟爱是因为它是一门优美、富有韵律而又浪漫的语言。
法语是学习其他语言的敲门砖
学习法语有助于学习另一门语言,尤其是拉丁语系的语言(如西班牙语、意大利语、葡萄牙语和罗马尼亚语),还有助于学习英语,因为法语为现代英语贡献了50%的词汇。
法语有高质量的教学
法语教师的活力、创新精神和严格要求是得到公认的。法语有极好的声誉,学习法语的学生通常有很高的积极性和文化水准。此外,法国积极参与国外法语教师的继续培训,以始终保证高质量的法语教学。
法语是一门有创造性的语言
法语经常用于戏剧舞台表演。法语教师们用法语编写戏剧,让学生们参加参加法语戏剧节。
学习法语帮助学生在他人面前表达并增长自信。学生也能通过古今歌手取之不尽的剧目学习法语。
法语能够增加交流机会
学生可以和他们同龄的讲法语的人交流。交流的机会很多,无论是通过信件或是网络。去法国游学的方式也多种多样。法国学校和世界各地学校的友好关系众多。
国外的法语教学是世界上独一无二的结构
世界上130个国家430所法国学校招收超过23万5千学生,其中56%是外国学生。这就是在国外的法国学校网络的独特性。
传播语言多样性
讲法语是保护世界语言多样性的的重要方式之一,可以避免全世界只讲一种语言。
法国总统马克龙(Emmanuel Macron)于2018年1月8日至10日对中国进行国事访问。2018年1月8日下午,他在西安大明宫发表演讲时说:“我想对学法语的中国学生说,你们做出了正确的选择。法语在将来会成为你们的优势。”
马克龙还邀请学法语的小朋友们一起游故宫,告诉他们好好学习法语。
怎么样?看完这篇文章有没有更加坚定的选择法语呢?
联系地址:重庆市渝北区山顶道国宾城11栋28-11
联系电话:023-67476305
Copyright © 2009-2020,www.franplus.cn,All rights reserved 版权所有 渝ICP备19004522号 渝公网安备50011202504436号